急性淋巴细胞白血病(ALL)是最常见的儿科恶性肿瘤,是儿童癌症相关性死亡的主要原因,分为B细胞急性淋巴细胞白血病(B-ALL)和T细胞急性淋巴细胞白血病(T-ALL)。尽管目前儿童 ALL 患者的5年生存率显著提高至 90% 以上,但不幸的是仍有约15%的儿童ALL患者出现复发性且预后不佳。因此,寻找早期诊断和预后的新的生物标志物以及新的药物靶点对急性淋巴细胞白血病的治疗具有重要的意义。
近日,广东医科大学张华副教授课题组在Biomarker Research杂志上发表了题为LncRNAs serve as novel biomarkers for diagnosis and prognosis of childhood ALL的研究成果,揭示了差异表达的lncRNA可作为儿童B-ALL和T-ALL诊断和预后的潜在标志物。
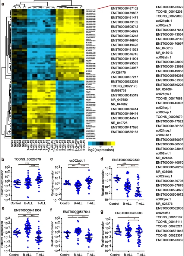
该研究首先采用微阵列芯片技术检测了11例B-ALL、11例T-ALL初发患儿和6例正常儿童骨髓样本中的lncRNA表达谱。结果表明,儿童B-ALL和T-ALL具有独特的表达模式,提示一些异常的lncRNA可能作为潜在的生物标志物,用于区分ALL亚型。研究选择了12个差异表达的lncRNA在另外64例B-ALL、43例T-ALL初发患儿和21例正常儿童骨髓样本中进行qRT-PCR验证。结果显示,除lncRNA NR_045112 和ENST00000560097外,其余10个lncRNA 的表达与芯片结果一致。

图1. LncRNA在儿童B-ALL和T-ALL患者中的表达
进一步的ROC曲线结果显示,筛选出的8个lncRNA对儿童B-ALL和T-ALL患者具有明显的区分效果,具有较好的敏感性和特异性。其中lncRNA TCONS_00026679、uc002ubt.1、ENST00000411904和ENST00000547644组合成为区分儿童B-ALL和T-ALL的最具潜力的新生物标志物,AUC值最高为0.9686,这意味着该特定的 lncRNA 组合具有诊断儿童 ALL亚型的潜力。

图2. LncRNA在儿童B-ALL和T-ALL患者中的诊断价值
该研究还发现了高表达TCONS_00026679 (p=0.0081)、ENST00000522339 (p=0.0484)、ENST00000499583 (p=0.0381)、ENST00200704 (p=0.0081)和ENST00200704 (p=0.004)的患儿与低表达这些lncRNA的患儿相比,8年无白血病生存率显著增高;而高表达uc002ubt.1 (p=0.0499) 和 ENST00000547644 (p=0.0451) 的患儿与低表达这些lncRNA的患儿相比,8年无白血病生存期显著缩短,提示这些lncRNA具有作为预后标志物的潜能。

图3 特异性lncRNA表达的ALL儿童存活率
作者进一步采用生物信息学分析了lncRNA的调控网络,功能试验也证实这些lncRNA参与了B-ALL和T-ALL的发展。这些发现将有助于更好地理解儿童B-ALL和T-ALL的发病机制,并提供新的诊断和治疗策略。
伟德国际1946源于英国张华副教授为该文独立通讯作者,广东医科大学硕士研究生黄旋妹、中山大学黄礼彬博士与广东医科大学硕士研究生解青为该文共同第一作者。该工作得到了国家自然科学基金、广东省重点研发计划、广东省自然科学基金等项目的支持。